Page 56 - Demo
P. 56
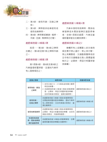
%u4e8c%u3001 %u7b2c4%u6b3e%uff1a%u4f7f%u7528%u540a%u92b7%u3001%u8a3b%u92b7%u4e4b%u724c%u7167%u3002%u4e09%u3001 %u7b2c5%u6b3e%uff1a%u724c%u7167%u501f%u4f9b%u4ed6%u8eca%u4f7f%u7528%u6216%u4f7f%u7528%u4ed6%u8eca%u724c%u7167%u3002%u56db%u3001 %u7b2c8%u6b3e%uff1a%u724c%u7167%u696d%u7d93%u7e73%u92b7%u3001%u5831%u505c%u3001%u540a%u92b7%u3001%u8a3b%u92b7%uff0c%u7121%u724c%u7167%u4ecd%u884c%u99db%u3002%u8655%u7f70%u689d%u4f8b%u7b2c12%u689d%u7b2c2%u9805%u524d%u9805%u22ef%u22ef%u7b2c3%u6b3e%u3001%u7b2c4%u6b3e%u4e4b%u724c%u7167%u6263%u7e73%u4e4b%uff1b%u7b2c5%u6b3e%u81f3%u7b2c7%u6b3e%u4e4b%u724c%u7167%u540a%u92b7%u4e4b%u3002%u8655%u7f70%u689d%u4f8b%u7b2c12%u689d%u7b2c3%u9805%u7b2c1%u9805%u7b2c4%u6b3e%u3001%u7b2c6%u6b3e%u53ca%u7b2c8%u6b3e%u4e4b%u6c7d%u8eca%u7576%u5834%u79fb%u7f6e%u4fdd%u7ba1%uff0c%u4e26%u901a%u77e5%u6c7d%u8eca%u6240%u6709%u4eba%u9650%u671f%u9818%u56de%u4e4b%u3002%u67e5%u7372%u4e4b%u614b%u6a23 %u8655%u7f70%u4f9d%u64da %u79fb%u7f6e%u4fdd%u7ba1%u4f9d%u64da%u4f7f%u7528%u507d%u9020%u3001%u8b8a%u9020%u4e4b%u724c%u71671. %u4f9d%u5211%u6cd5%u7b2c212%u3001216%u689d%u507d%u9020%u7279%u7a2e%u6587%u66f8%u7f6a%u79fb%u9001%u5730%u6aa2%u7f72%u30022. %u4f9d%u8655%u7f70%u689d%u4f8b%u7b2c12%u689d%u7b2c1%u9805%u7b2c3%u6b3e%u88fd%u55ae%u8209%u767c%uff0c%u5fc5%u8981%u6642%uff0c%u5f97%u9015%u884c%u79fb%u7f6e%u4fdd%u7ba1%u8a72%u8eca%u8f1b%uff0c%u4e26%u4f9d%u540c%u689d%u7b2c2%u9805%u898f%u5b9a%uff0c%u7576%u5834%u6263%u7e73%u724c%u7167%u3002%u8655%u7f70%u689d%u4f8b%u7b2c85%u689d%u4e4b2%u4f7f%u7528%u540a%u92b7%u3001%u8a3b%u92b7%u4e4b%u724c%u7167%u4f9d%u8655%u7f70%u689d%u4f8b%u7b2c12%u689d%u7b2c1%u9805%u7b2c4%u6b3e%u88fd%u55ae%u8209%u767c%uff0c%u4e26%u61c9%u7576%u5834%u79fb%u7f6e%u4fdd%u7ba1%u8a72%u8eca%u8f1b%u5f8c%uff0c%u901a%u77e5%u6c7d%u8eca%u6240%u6709%u4eba%u9650%u671f%u9818%u56de%uff0c%u53e6%u4f9d%u540c%u689d%u7b2c2%u9805%u898f%u5b9a%uff0c%u7576%u5834%u6263%u7e73%u724c%u7167%u3002%u8655%u7f70%u689d%u4f8b%u7b2c12%u689d%u7b2c3%u9805%u4f7f%u7528%u4ed6%u8eca%u865f%u724c%u7167%u4f9d%u8655%u7f70%u689d%u4f8b%u7b2c12%u689d%u7b2c1%u9805%u7b2c5%u6b3e%u88fd%u55ae%u8209%u767c%uff0c%u5fc5%u8981%u6642%uff0c%u5f97%u9015%u884c%u79fb%u7f6e%u4fdd%u7ba1%u8a72%u8eca%u8f1b%uff0c%u4e26%u4f9d%u540c%u689d%u7b2c2%u9805%u898f%u5b9a%uff0c%u540a%u92b7%u724c%u7167%u8655%u7f70%u3002%u8655%u7f70%u689d%u4f8b%u7b2c85%u689d%u4e4b2%u672a%u9818%u7528%u6709%u6548%u724c%u7167%u3001%u61f8%u639b%u4ed6%u8eca%u865f%u724c%u65bc%u9053%u8def%u505c%u8eca%u4f9d%u8655%u7f70%u689d%u4f8b%u7b2c12%u689d%u7b2c4%u9805%u88fd%u55ae%u8209%u767c%uff0c%u4e26%u61c9%u7576%u5834%u79fb%u7f6e%u4fdd%u7ba1%u8a72%u8eca%u8f1b%u53ca%u6263%u7e73%u724c%u7167%u3002 %u8655%u7f70%u689d%u4f8b%u7b2c12%u689d%u7b2c4%u9805%u8655%u7f70%u689d%u4f8b%u7b2c12%u689d%u7b2c4%u9805%u6c7d%u8eca%u672a%u9818%u7528%u6709%u6548%u724c%u7167%u3001%u61f8%u639b%u4ed6%u8eca%u865f%u724c%u6216%u672a%u61f8%u639b%u865f%u724c%u65bc%u9053%u8def%u505c%u8eca%u8005%uff0c%u4f9d%u7b2c1%u9805%u898f%u5b9a%u8655%u7f70%uff0c%u6c7d%u8eca%u4e26%u7576%u5834%u79fb%u7f6e%u4fdd%u7ba1%u53ca%u6263%u7e73%u5176%u724c%u7167%u3002%u8655%u7f70%u689d%u4f8b%u7b2c85%u689d%u4e4b2%u8eca%u8f1b%u6240%u6709%u4eba%u6216%u99d5%u99db%u4eba%u4f9d%u672c%u689d%u4f8b%u898f%u5b9a%u61c9%u4e88%u7981%u6b62%u901a%u884c%u3001%u7981%u6b62%u5176%u884c%u99db%u3001%u7981%u6b62%u5176%u99d5%u99db%u8005%uff0c%u4ea4%u901a%u52e4%u52d9%u8b66%u5bdf%u6216%u4f9d%u6cd5%u4ee4%u57f7%u884c%u4ea4%u901a%u7a3d%u67e5%u4efb%u52d9%u4eba%u54e1%u61c9%u7576%u5834%u57f7%u884c%u4e4b%uff0c%u5fc5%u8981%u6642%uff0c%u5f97%u9015%u884c%u79fb%u7f6e%u4fdd%u7ba1%u5176%u8eca%u8f1b%u300254 %u8b66%u5149%u30002025.8%u3000829%u671f

